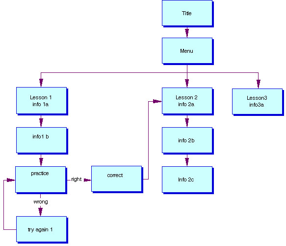
Sample Flowchart

This example is very simple and is incomplete, but it should provide
an idea of the basic structure of the corresponding CAI lesson.
Each cell in the flowchart corresponds to one screen of the program.